close

Talk to an Expert

Schedule a call with an expert to talk about your unique business needs.

hexagonshexagons

Rapid Dispute Resolution: Guaranteed Chargeback Protection

Morgan Ackley | Friday, February 16th, 2024 | 11 minutes

What is RDR? Can it help your business prevent chargebacks? How does it integrate with other dispute management tools you are currently using?

The following is a simplified explanation of Rapid Dispute Resolution (RDR) and the impact it could have on your business.


What is Rapid Dispute Resolution?

Rapid Dispute Resolution is an upgrade to a previously-established platform called Chargeback Dispute Resolution Network (CDRN). Over the last few months, Visa has rebranded several well-known and commonly-used tools. Another example is Order Insight.

  • WHAT: Rapid Dispute Resolution is a chargeback prevention tool.
  • HOW: When an issuing bank is ready to process a chargeback, the RDR platform allows your acquirer to automatically issue a credit to your customer instead.
  • WHY: RDR helps keep your Visa dispute counts low. And participation shows your acquirer that you are committed to resolving disputes quickly and proactively should they arise.

Why Should I Use Rapid Dispute Resolution?

Rapid Dispute Resolution can benefit your business in several different ways.

reduce chargebacks

Reduce Chargeback Rates

Since Rapid Dispute Resolution settles customer complaints at a pre-dispute stage, before they progress to chargebacks, this tool can help keep your chargeback-to-transaction ratio low. Resolved cases do not count against your chargeback ratio. This reduces the risk of breaching chargeback thresholds.

Reduce time

Take Quick Action

With Rapid Dispute Resolution, you’ll know about disputes within a matter of hours or days instead of weeks or months. Identifying issues early means you can solve problems quicker, avoid chargebacks, and prevent more disputes from happening.

customer service

Improve the Customer Experience

By being more responsive and supportive, you’ll improve the customer experience and increase perceived value.


How Does Rapid Dispute Resolution Differ From Order Insight and CDRN?

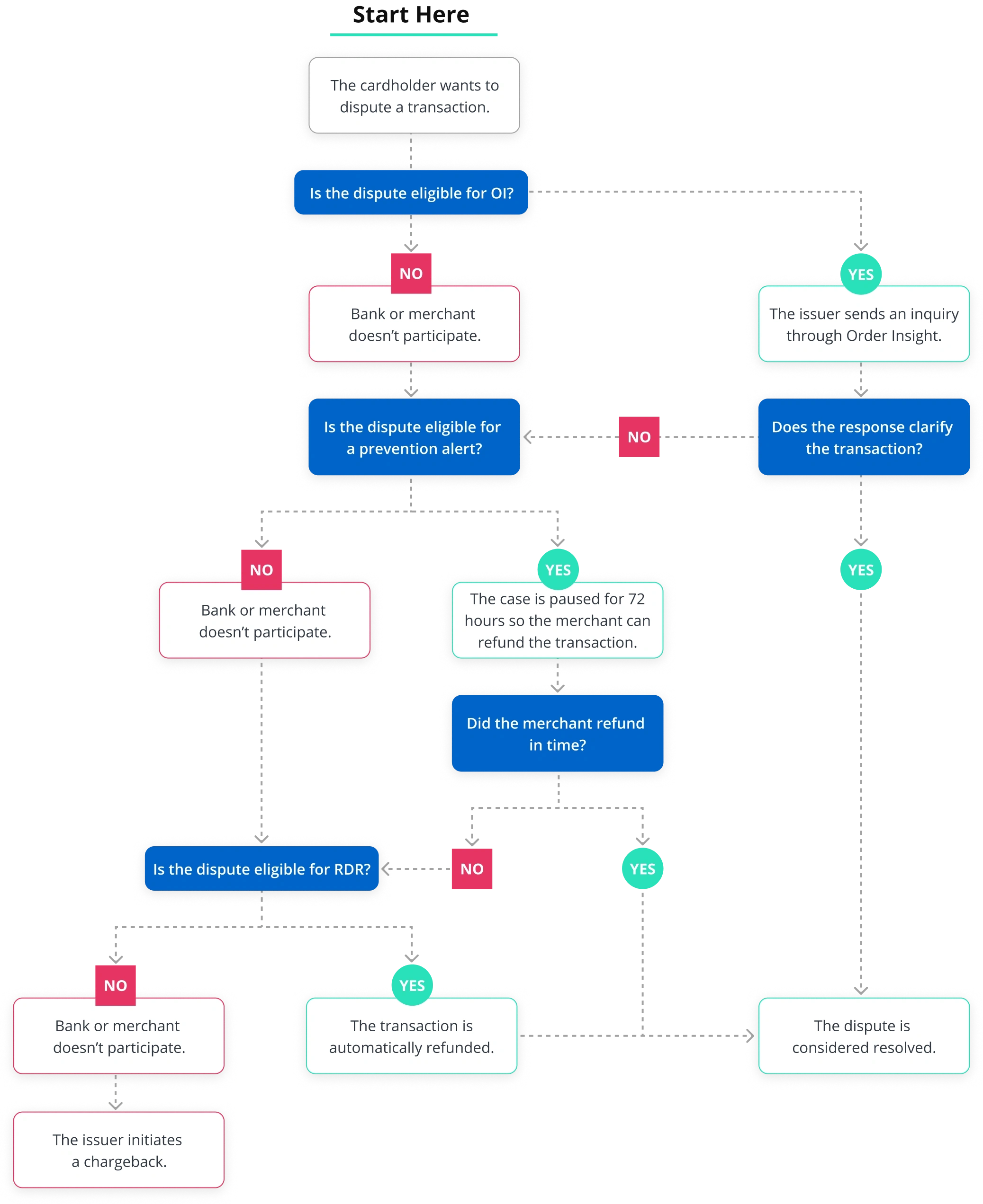
The most effective chargeback management strategies are multi-layer strategies — multiple tools are used at different stages throughout the lifecycle of chargeback disputes.

Rapid Dispute Resolution, Order Insight, and CDRN (Verifi’s chargeback prevention alerts) are all dispute resolution tools that complement each other. They are used either consecutively or interchangeably throughout the dispute lifecycle.

OI

Order Insight is the first option issuers have to resolve a dispute. The bank can request order details that hopefully help “talk off” the dispute. No credits or refunds are made to the customer yet.

CDRN

If OI isn't successful, you don't use OI, or the dispute is for a non-Visa transaction, the case may advance to a prevention alert. The CDRN network allows you (or your facilitator) to refund the transaction.

RDR

If you or the issuer aren't connected to the CDRN network, the case may advance to Rapid Dispute Resolution. This platform automatically debits your account and refunds the customer.

If you want the most complete chargeback protection possible, you will use several different management tools. Not only should you use these Visa-specific platforms, you should also add other tools like:

  • Identify verification tools (AVS, CVV, and 3D Secure)
  • Fraud detection tools (Kount)
  • Consumer Clarity (Mastercard)
  • Prevention alerts (Ethoca)
  • Analytics (Kount)
  • Chargeback responses (Kount)

Together, Order Insight, Rapid Dispute Resolution, and chargeback prevention alerts are used in this workflow.

RDR flowchart

How Does Rapid Dispute Resolution Work?

Five things need to happen if you want to use Rapid Dispute Resolution to its fullest potential.

STEP 1

Enroll

If you are interested in using Rapid Dispute Resolution, you can enroll in RDR services through a facilitator. Kount is a preferred facilitator for Rapid Dispute Resolution and offers this tool along with Order Insight, prevention alerts, analytics, reporting, and chargeback responses.

To enroll with RDR, your facilitator will need:

  • Your merchant account ID (MID)
  • A list of billing descriptors you use for that MID

If you are ready to get started with Rapid Dispute Resolution, contact Kount today.


STEP 2

Set Response Rules

If you use RDR, you are essentially empowering the platform to accept dispute liability on your behalf. When this happens, the platform allows your acquirer to debit your account for the dispute amount so it can be refunded to the customer.

However, there might be situations where you don’t want an auto decision, especially if it automatically accepts liability. Rather, it might be better to let a case progress to a chargeback. Then, you can respond and potentially recover the revenue rather than sacrifice the funds without a fight.

The action that Rapid Dispute Resolution takes is based on a defined set of rules that you create. The characteristics of each dispute will be compared to your chosen response criteria. Then, the dispute will either be refunded or the case will advance to a chargeback.

You can base your response rules on the following elements:

  • Issuer BIN
  • Transaction date
  • Authorization date and time
  • Transaction amount
  • Transaction currency code
  • Purchase identifier
  • Dispute category
  • Dispute condition code

For example, you might tell RDR if the transaction amount is below $50, accept liability. Or, if the category is fraud disputes, accept liability. Or, if the transaction currency code is not USD, accept liability.

If you don’t set response rules, Rapid Dispute Resolution will automatically accept liability for every disputed transaction that is submitted to the platform. If you’d like to funnel disputes into different response types, you’ll want to submit rules during the integration process.

Want help determining which response rules would be best for your business? Contact one of our experts to learn more.


STEP 3

Resolve Disputes

When a customer contacts a participating bank to dispute a purchase, the bank will first consult Visa Resolve Online (VROL — the platform that issuing and acquiring banks use to manage payments and disputes.

The issuer will check to see what has already been done and what should happen next.

If the case has already gone through Order Insight or if you don’t use Order Insight, the issuer will proceed to CDRN. If you don't use CDRN, the issuer will proceed to Rapid Dispute Resolution.

Once the dispute has been submitted to Rapid Dispute Resolution, the platform will act according to your pre-set rules.

NOTE: If you accept liability for the dispute through RDR, Visa guarantees the case will not advance to a chargeback. You don’t need to worry about double losses or a chargeback fee.


STEP 4

Reconcile

After your merchant account is debited, you’ll need to note the activity in your order management system (OMS or CRM).

Visa’s process for reporting RDR activity is similar to the chargeback process. Notices will be sent to your acquirer and your acquirer will share the information with you via your service provider.

Once you receive the debit notice, you’ll want to update your OMS or CRM:

  • Note that the transaction amount was debited from your account.
  • Indicate the debit was initiated through RDR for data analysis purposes.
  • Cancel future charges if the transaction was part of a subscription.
  • Cancel any ongoing services.
  • Block access to digital goods or platforms.
  • Stop fulfillment if the merchandise hasn’t already gone out.
  • Update your blacklist if you use one.

STEP 5

Analyze Outcomes

The final step is perhaps the most important: analyze your RDR data.

Data analysis is one of the most helpful dispute management tools available, but it is also the most commonly overlooked.

Every transaction dispute — whether it is refunded through RDR or advanced to a chargeback — contains a wealth of valuable information. You can use your Rapid Dispute Resolution data to do two things:

1. Understand why disputes are happening. As you analyze your data over time, you’ll detect patterns and norms for your business. Then, anything that differs from the norm indicates a hidden problem that needs to be fixed. Armed with a solution that resolves the issue, you can prevent future disputes.

For example, an unusually high volume of low-dollar customer disputes could indicate fraudsters are buying your merchandise to test stolen card information. Or you might find one marketing source is more susceptible to friendly fraud disputes than others.

2. Calculate and optimize your ROI. If you’ve set response rules, you’ll want to monitor outcomes over time and adjust your rules to optimize return on investment.

Also, if you use Rapid Dispute Resolution in conjunction with other tools, such as Order Insight, you’ll want to determine how one tool impacts the other and influences overall ROI.

Here are some things you might want to monitor:

  • How many cases progressed to Rapid Dispute Resolution (RDR) after Order Insight? How much time passed before the case escalated? Were there additional touchpoints with the customer after Order Insight but before RDR?
  • How often did you accept liability? How many cases advanced to a chargeback? Should you accept liability more often? Less?
  • What were the most commonly used dispute conditions?
  • If you let cases advance to chargebacks, how many did you fight? How many did you win?
  • How quickly did you receive RDR notifications? How often were you able to stop fulfillment? Did you have enough time after the disputed transaction to cancel the next subscription charge?

Data is a powerful tool, but analysis can be a very time-consuming process if you have to first collect and compile the data. That’s why your RDR facilitator should provide the information for you. Then, all you need to do is put it to good use.

Kount provides real-time reporting and in-depth analytics for all our services, including Rapid Dispute Resolution. Sign up for a demo today, and learn more about the data analysis opportunities that are available.


Ready to Get Started?

If you’re ready to add Rapid Dispute Resolution to your chargeback management strategy, Kount can help.

At Kount, we aim to remove the complexity of payment disputes. Not only do we simplify the enrollment process and data analysis for RDR, we also make it easy to create a comprehensive management strategy from a single platform. Whether you want to reduce chargebacks or respond and recover revenue, Kount has the tools you need to succeed.

Sign up for a demo today, and get started.

Talk to an Expert

Related content

See more related content

AUTHOR

Morgan Ackley

Content Strategist

Morgan has worked in the tech industry for over 5 years. Her breadth of knowledge and curiosity about technology and all things fraud-related drive her to craft compelling, educational pieces for readers seeking answers.